国补风暴,家电数码与智能眼镜惊喜补贴15%
2026年家电数码补贴力度大,智能眼镜首次入围获得补贴。
本文来源:消费者报道 作者:张德荣
2026年“国补”政策正式落地。
12月29日,国家发改委、财政部发布《关于2026年实施大规模设备更新和消费品以旧换新政策的通知》(下称《通知》),对家电补贴品类、补贴要求以及数码产品的补贴品类进行了优化调整。
次日,商务部等7部门发布《关于提质增效实施2026年消费品以旧换新政策的通知》,就6类家电以旧换新和4类数码和智能产品购新,要求全国统一补贴标准。
据国家发改委会同财政部最新消息,已向地方提前下达2026年第一批625亿元超长期特别国债支持消费品以旧换新资金计划。
值得注意的是,新“国补”加大了对智能产品的支持力度,智能手表(手环)、智能眼镜、智能家居产品(含适老化家居产品)等被纳入,政策红利正精准覆盖全场景智能生活。
2026年家电“国补”聚焦1级能效或水效产品
《通知》明确支持家电以旧换新。对个人消费者购买1级能效或水效标准的冰箱、洗衣机、电视、空调、电脑、热水器等6类家电,按产品销售价格的15%给予补贴,每位消费者每类产品可补贴1件,每件补贴不超过1500元。
从补贴力度来看,2026年家电“国补”有明显调整,补贴品类从12类减至6类,家用灶具、吸油烟机、净水器、洗碗机、电饭煲、微波炉不再享受“国补”。另外,最新家电“国补”聚焦1级能效或水效产品,补贴比例由原来的20%调整为15%,每件家电补贴上限从原来的2000元调整为1500元;2级能效或水效标准产品不再享受“国补”。
尽管家电“国补”力度有所减弱,但此举被认为助力家电“提质”。GKURC产经智库首席分析师丁少将接受《消费者报道》记者采访时表示,新国补政策精准优化,展现促消费与促升级的双重智慧。家电补贴聚焦高能效产品,激励绿色消费,助力节能减排,政策更注重“提质”而非简单“增量”,以更精准的补贴引导产业向高质量、智能化升级,有效提振市场信心,推动绿色智能消费潜力释放。
值得一提的是,1级能效是用能产品“先进水平”的准入门槛。根据国家发改委等部门发布的《重点用能产品设备能效先进水平 、节能水平和准入水平(2024年版)》,重点用能产品设备能效水平划分为先进水平、节能水平、准入水平三档。其中,先进水平不低于现行能效1级,是当前相关产品设备所能达到的先进能效水平。
智能眼镜首次进入“国补”名单
《通知》还明确支持数码和智能产品的焕新。个人消费者购买单件销售价格不超过6000元的手机、平板、智能手表手环、智能眼镜等4类产品,可按产品销售价格的15%给予补贴,每位消费者每类产品可补贴1件,每件补贴不超过500元。
与2025年数码“国补”不同的是,2026年数码“国补”在补贴品类中新增智能眼镜。有业内人士认为,智能眼镜首次进入“国补”名单,向市场释放了“人工智能+消费”将获得政策重点支持的明确信号。洛图科技(RUNTO)认为,智能眼镜纳入“国补”名单,核心逻辑是扩消费、促产业、惠民生,同时锚定下一代智能终端的战略赛道。
据洛图科技(RUNTO)数据,2025年中国市场AR眼镜的销量为45.2万台,同比增长近70%。而在AI大模型的驱动下,包括AR眼镜在内的智能眼镜在中国市场的销量为137.0万副,同比增长215.7%。
深企投产业研究院发布的《2025AI眼镜产业链研究》指出,眼镜的智能化改造潜力巨大,智能眼镜未来有望达到万亿市场规模。相较PC和手机,智能眼镜在简单的生活场景中具备“解放双手”的优势。与智能手表、智能手环等可穿戴设备相比,它更贴近感官,交互更便利。
截至发稿,《消费者报道》记者从XREAL、ROKID、小度、华为等智能眼镜品牌官方销售渠道获悉,暂时没有补贴活动的相关信息。雷鸟方面则回复称:“补贴活动预计在2026年开始。”
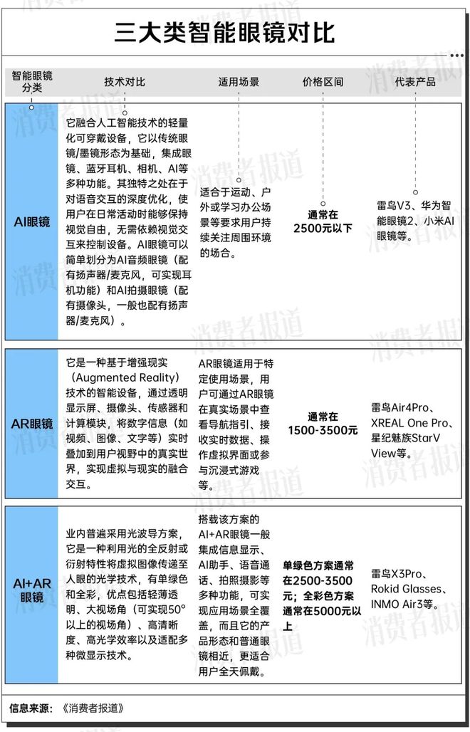
《消费者报道》建议,选购智能眼镜前,了解清楚各类智能眼镜的技术特点、适用场景以及价格区间。
对于“国补”政策,洛图科技(RUNTO)分析认为,从2024年启动、2025年加力扩围,到2026年的调整,新“国补”并非简单的“加码”或“减码”,而是一次结构性优化:范围聚焦、标准提高、机制统一,同时在“绿色化、智能化”方向深化升级。
作者:访客本文地址:https://bmwqd.com/post/3944.html发布于 2026-01-02 11:42:17
文章转载或复制请以超链接形式并注明出处品途网


