普昂医疗信披迷雾,国金证券审慎核查还是同行各执一词?
行业一哥普昂医疗信披迷雾,同行各执一词,国金证券是否审慎核查IPO信息。
本文来源:时代商业研究院 作者:雷小艳
来源|时代商业研究院
作者|雷小艳
编辑|郑琳
同在糖尿病护理类产品领域,究竟谁是国内的“行业一哥”?
北交所官网显示,普昂(杭州)医疗科技股份有限公司(下称“普昂医疗”)于2025年12月26日过会,拟登陆北交所。该公司在第一轮审核问询回复文件中表示,根据QYResearch数据,2024年该公司胰岛素注射笔针销售量仅次于海外龙头,居全球第二位。
而2025年7月,另一家同行企业贝普医疗科技股份有限公司(下称“贝普医疗”)的创始人兼副总经理王兴国在采访视频中则表示,贝普医疗糖尿病用的胰岛素类的穿刺器械产销量位居全国第一位。此外,在贝普医疗的招股书中,根据弗若斯特沙利文研究数据,贝普医疗2021年胰岛素注射相关产品(含胰岛素注射笔针、胰岛素注射器)的市占率在国内居行业首位。
面对上述各执一词的行业排名数据,在第一轮审核问询中,北交所要求普昂医疗说明其市场占有率测算依据、主要产品的市场份额及行业排名,并要求保荐机构国金证券(600109.SH)核查后发表明确意见。
第一轮审核问询回复文件显示,普昂医疗的整体产能、产量规模较贝普医疗的整体产能、产量规模更小,但国金证券仍在第一轮审核问询回复文件中表示普昂医疗“在胰岛素笔针业务领域无论是业务规模还是生产能力均高于同行业可比公司”,核查审慎性或存疑。
除了行业排名数据“打架”,普昂医疗的采购数据亦与公开数据“打架”。
1月6日、1月13日,就行业排名情况、与同业可比公司的业务竞争情况、信披准确性等相关问题,时代商业研究院向普昂医疗发邮件并尝试致电询问。截至发稿,该公司尚未回复相关问题。
行业数据引用信源单一,保荐机构核查审慎性存疑
招股书显示,普昂医疗成立于2013年。自成立以来,该公司以糖尿病护理产品为业务切入点,产品包括胰岛素注射笔针、末梢采血针、胰岛素注射器等糖尿病护理系列。
其中,胰岛素注射笔针是普昂医疗的核心产品,2025年上半年的主营业务收入占比为65.80%。
关于市场地位,在招股书中,普昂医疗采用QYResearch的数据表示,2022—2024年全球胰岛素注射笔针销量分别为88.10亿支、94.36亿支、99.73亿支,同期该公司的胰岛素注射笔针销量分别为6.62亿支、7.53亿支、11.75亿支,对应的市占率分别为7.52%、7.98%、11.78%,但未给出明确的行业排名数据。
北交所在第一轮审核问询中要求普昂医疗进一步说明其行业竞争情况、市占率测算依据、主要产品的市场份额及行业排名,要求保荐机构核查上述事项并发表明确意见。
在第一轮审核问询回复文件中,普昂医疗表示,据QYResearch数据,2024年,公司胰岛素笔针销售数量仅次于全球行业龙头美国BD(Becton, Dickinson And Company,纽交所上市公司,股票代码BDX.N,中文简称“碧迪”),居全球第二位。
对此,保荐机构国金证券亦在核查结论中表示认同,并表示普昂医疗“核心优势业务领域为糖尿病护理类产品,尤其是技术门槛及全球专利壁垒较高的胰岛素笔针业务,在该领域无论是业务规模还是生产能力均高于同行业可比公司”。
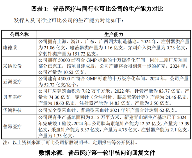
需注意的是,第一轮审核问询回复文件中所列示的与同行业可比公司的生产能力对比数据显示,贝普医疗在2022年就拥有83.77亿支针管产能,含胰岛素笔针在内的穿刺针产能则为24.46亿支,注射器产能为14.83亿支,并且在2022年上述产能分别实现了产量74.30亿支、18.60亿支、3.50亿支。
第一轮审核问询回复文件还显示,普昂医疗在2024年拥有的胰岛素笔针产能为12.52亿支、采血针产能为5.37亿支、注射器产能为2.1亿支,对应的2024年产量分别为13.39亿支、4.75亿支、1.33亿支。
不难发现,相较而言,普昂医疗2024年的整体产能规模、产量规模或低于贝普医疗2022年的整体产能规模、产量规模,国金证券上述关于普昂医疗生产能力高于同行业可比公司的核查意见有待商榷。
竞对历经两轮问询后撤回IPO,行业排名数据双方各执一词
事实上,同行企业贝普医疗曾于2022年申报创业板IPO,在历经两轮审核问询后,于2023年8月撤回了申请材料。贝普医疗曾在招股书中表示,根据弗若斯特沙利文研究数据,2021年贝普医疗胰岛素注射相关产品(含胰岛素笔针、胰岛素注射器)在国内市场占有率为12.7%,居行业首位。
在招股书中,贝普医疗所列示的2021年中国胰岛素笔针及注射器市场份额数据显示,2021年,普昂医疗在中国胰岛素笔针及注射器市场的份额或低于1.5%,并未入列前五名。
需注意的是,2025年7月,在中国眼谷ChinaEyeValley微信公众号发布的一则采访视频中,贝普医疗的创始人之一、董事兼副总经理王兴国表示,贝普医疗糖尿病用的胰岛素类的穿刺器械产销量位居全国第一位。
针对贝普医疗的市占率、行业排名、产能规模等情况,1月9日、1月13日,时代商业研究院向贝普医疗发邮件并尝试致电询问。截至发稿,该公司尚未回复相关问题。
采购数据与供应商年报数据不对应,信披准确性待查
从发展历程、业务结构、销售模式对比来看,普昂医疗与贝普医疗高度相似。
招股书显示,贝普医疗成立于2000年,专注于一次性医用穿刺注射器械业务,核心产品是胰岛素注射笔针和胰岛素注射器。2022年该两项产品的销售收入为1.56亿元,在贝普医疗主营业务收入中占比为42.02%。
不难发现,贝普医疗比普昂医疗成立时间早了13年,可谓是行业前辈。
而招股书显示,2022年,普昂医疗含胰岛素注射笔针、胰岛素注射器和末梢采血针在内的糖尿病护理业务收入为1.78亿元,在主营业务收入中占比为73.95%。
在统计口径增加覆盖末梢采血针的情况下,2022年,普昂医疗糖尿病相关产品的收入仅比贝普医疗的多2200万元,且对糖尿病护理业务的单一依赖度更高。
在销售模式上,两家企业均以境外贴牌销售为主,且境外客户的主要开发方式均为通过各大国际性行业展会进行客户接洽和拓展。这意味着,两家企业在一定程度上是直接竞争对手。
因此,上述关于行业排名各执一词的表述,或仍有待保荐机构国金证券进一步核查。
需注意的是,除了行业地位数据的准确性,普昂医疗的采购数据准确性亦存在疑点。
迈得医疗(688310.SH)2024年年报显示,普昂医疗该年是迈得医疗的第五大客户,向迈得医疗进行了1296.26万元的采购交易。
但招股书显示,2024年,普昂医疗来自第五大供应商的采购金额为465.55万元,且前五大供应商中没有迈得医疗的身影。
免责声明:本报告仅供时代商业研究院客户使用。本公司不因接收人收到本报告而视其为客户。本报告基于本公司认为可靠的、已公开的信息编制,但本公司对该等信息的准确性及完整性不作任何保证。本报告所载的意见、评估及预测仅反映报告发布当日的观点和判断。本公司不保证本报告所含信息保持在最新状态。本公司对本报告所含信息可在不发出通知的情形下做出修改,投资者应当自行关注相应的更新或修改。本公司力求报告内容客观、公正,但本报告所载的观点、结论和建议仅供参考,不构成所述证券的买卖出价或征价。该等观点、建议并未考虑到个别投资者的具体投资目的、财务状况以及特定需求,在任何时候均不构成对客户私人投资建议。投资者应当充分考虑自身特定状况,并完整理解和使用本报告内容,不应视本报告为做出投资决策的唯一因素。对依据或者使用本报告所造成的一切后果,本公司及作者均不承担任何法律责任。本公司及作者在自身所知情的范围内,与本报告所指的证券或投资标的不存在法律禁止的利害关系。在法律许可的情况下,本公司及其所属关联机构可能会持有报告中提到的公司所发行的证券头寸并进行交易,也可能为之提供或者争取提供投资银行、财务顾问或者金融产品等相关服务。本报告版权仅为本公司所有。未经本公司书面许可,任何机构或个人不得以翻版、复制、发表、引用或再次分发他人等任何形式侵犯本公司版权。如征得本公司同意进行引用、刊发的,需在允许的范围内使用,并注明出处为“时代商业研究院”,且不得对本报告进行任何有悖原意的引用、删节和修改。本公司保留追究相关责任的权利。所有本报告中使用的商标、服务标记及标记均为本公司的商标、服务标记及标记。
作者:访客本文地址:https://bmwqd.com/post/4130.html发布于 2026-01-14 11:52:53
文章转载或复制请以超链接形式并注明出处品途网


